На стартовую страницу сайта
 
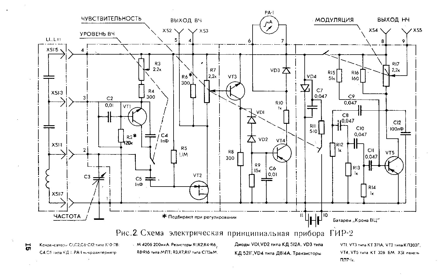
Гетеродинный индикатор резонанса "ГИР-2" выпускался возможно с 1980 года Выборгским радиозаводом. Служит для настройки любительской приёмо-передающей аппаратуры в диапазоне частот 0,45...45 МГц.
 

-----------------

i