На стартовую страницу сайта
 
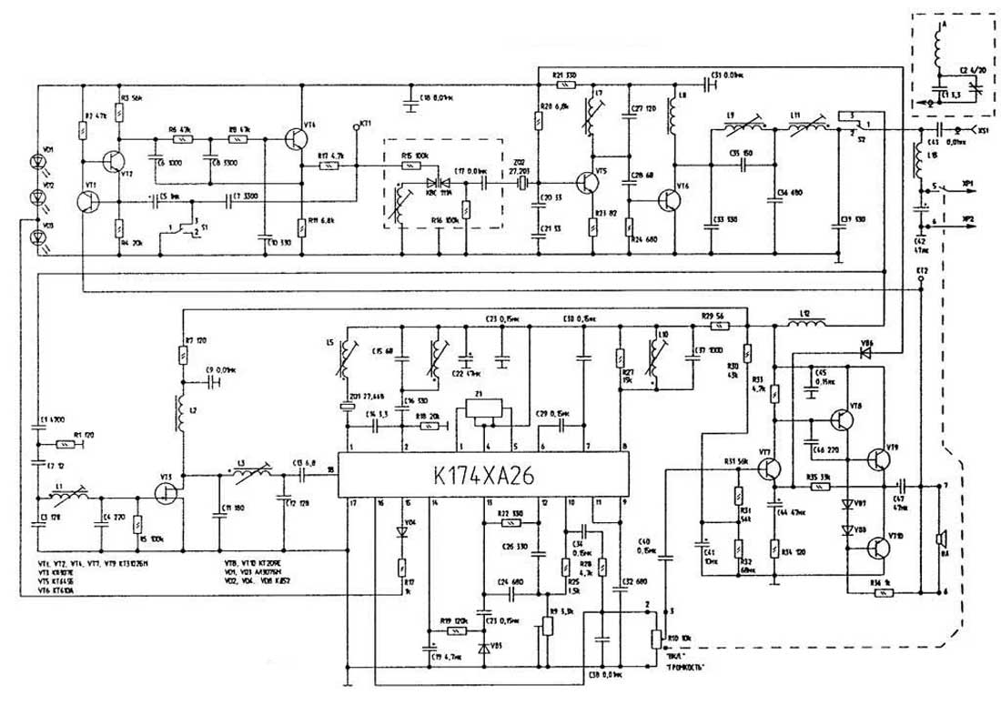
Радиостанция портативная "Гродно-Р" выпускалась с 1993 года Гродненским АПО "Волна". Частота фиксированная 27,150, 27,200 МГц и другие. Выходная мощность передатчика - 0,5 Вт. Модуляция ЧМ. Питание - 5 В. Дальность связи с однотипной радиостанцией до 5 километров. В комплекте две одно частотные радиостанции.               Некоторые фотографии радиостанций "Гродно-Р" Валентина Казимирчика, город Гродно, республика Беларусь.
 

----------------

i