На стартовую страницу сайта
 
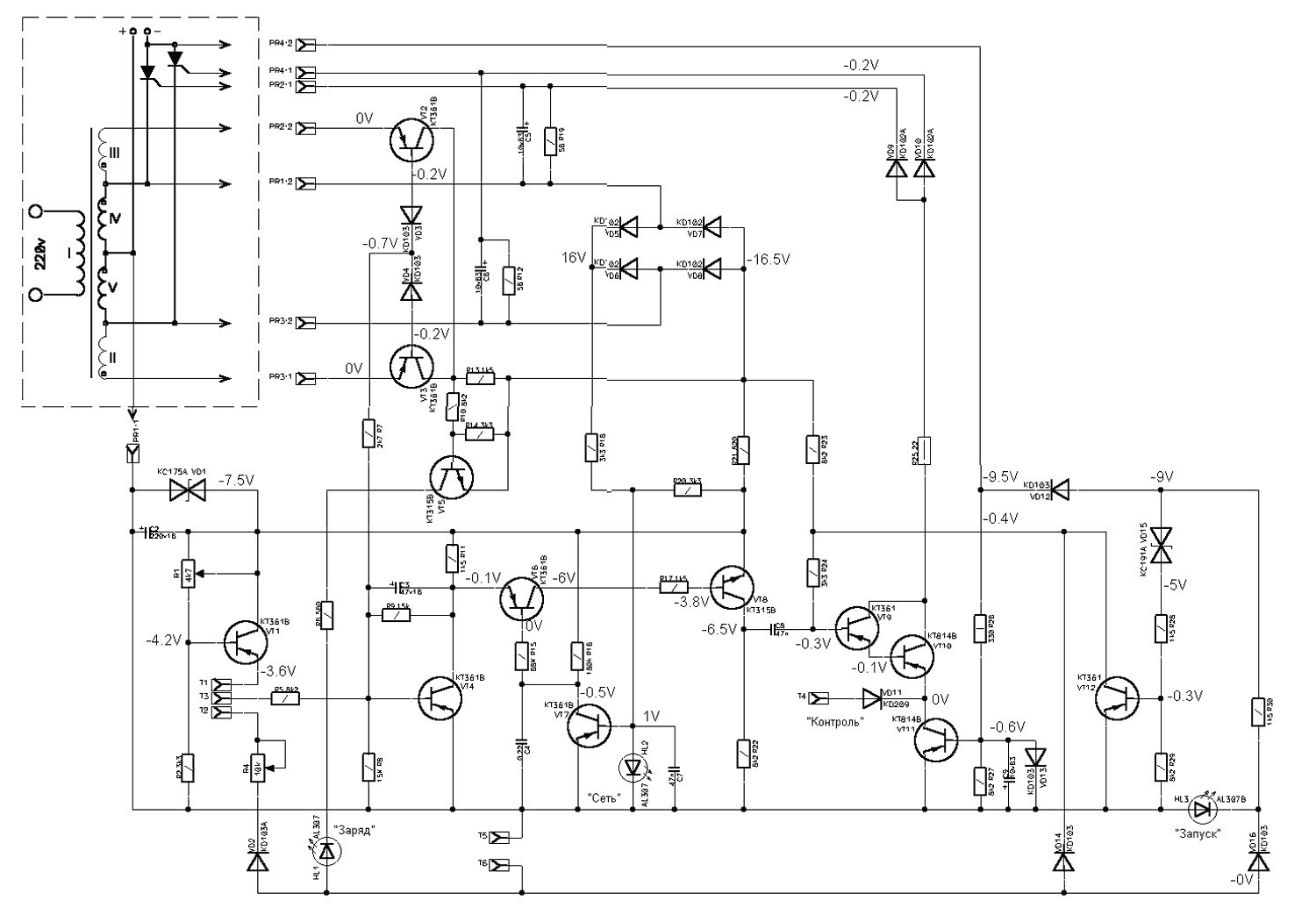
Зарядно-пусковое устройство "Импульс ЗП-02" выпускалось возможно с 1989 года Херсонским заводом полупроводниковых приборов. Устройство предназначено: для заряда 6/12 В. аккумуляторов, а также для облегчения запуска двигателей легковых автомобилей в холодное время года при слабо заряженном аккумуляторе.
 
 
 
 

-------

i